APA Style
Damien Campbell, William Farrelly, Kevin Curran. (2024). A Cloud Based IoT Electricity Consumption Monitoring Platform for a Residential Household. Communications & Networks Connect, 1 (Article ID: 0001). https://doi.org/10.69709/COConnect.2024.195151MLA Style
Damien Campbell, William Farrelly, Kevin Curran. "A Cloud Based IoT Electricity Consumption Monitoring Platform for a Residential Household". Communications & Networks Connect, vol. 1, 2024, Article ID: 0001, https://doi.org/10.69709/COConnect.2024.195151.Chicago Style
Damien Campbell, William Farrelly, Kevin Curran. 2024. "A Cloud Based IoT Electricity Consumption Monitoring Platform for a Residential Household." Communications & Networks Connect 1 (2024): 0001. https://doi.org/10.69709/COConnect.2024.195151.
ACCESS
Research Article
Volume 1, Article ID: 2024.0001
Damien Campbell
damien.campbell13@gmail.com
William Farrelly
Wiliam.farelly2@lyit.ie
Kevin Curran
kj.curran@ulster.ac.uk
1 Faculty of Engineering and Technology, Atlantic Technology University, F92 FC93 Co. Donegal, Ireland
2 School of Computing, Engineering & Intelligent Systems, Faculty of Computing, Engineering & Built Environment, Ulster University, Londonderry BT487 JL, Northern Ireland, UK
* Author to whom correspondence should be addressed
Received: 25 Jul 2024 Accepted: 06 Sep 2024 Published: 10 Sep 2024
Energy costs are a concern, given the rate of increase in energy costs. The unprecedented switch to electricity as a source of energy is reflected in the growth of the electric vehicle, solar panel and heat pump markets as consumers compete with reducing fossil energy consumption. This paper evaluates electricity usage in two households, namely Household A and Household B using energy kilowatt hour, power wattage and the outside weather temperatures. Both households are assessed over a 7-day period in which insights into daily electricity consumption are reviewed for any trends or spikes in electricity usage. With this approach it enables a household to action energy usage habits to be more economical and enhance the overall strategy for energy consumption management. The findings of this 7-day assessment indicate that Household A uses more energy than Household B. However, it is important to consider factors such as the type of heating system, appliance usage, external weather conditions, and house occupancy and vacancy. It can be concluded that the higher energy consumption in Household A was largely influenced by a heat pump. Household A does have a stronger emphasis on energy efficiency than Household B (oil heating), in offering a constant temperature 24/7 for space heating and domestic hot water. There is no additional expenditure in Household A for fossil fuels or necessity on requiring a secondary heating source such as an open fire or stove. Additionally, Household B will need to adapt accordingly to address climate change by 2030 in reducing carbon emissions and target a high building energy rating to maximize cost savings.
The demands for electricity in households has surged due to the continued growth and popularity of using heat pumps and Electrical Vehicle (EV) which has put additional pressure on the electricity grid. Estimates of around 80% of EV charging occurs in households [1]. In the European Union (EU), Ireland currently leads the way for being charged the highest prices for electricity. This cost has doubled in the last two years due to several factors including the energy crisis and reliance on imported fossil fuels [2]. Energy prices have surged in Europe since 2021 due to unprecedented challenges. In the wake of the Coronavirus disease 2019 (COVID-19), the pandemic saw demand for energy increase as the economy recovered with lockdowns and restrictions eased. This was further provoked by the war of Russia’s invasion into Ukraine causing uncertainty with gas supplies being suspended which pushed prices up [3]. Household energy prices have increased to historic levels which have left household residents exposed to receiving higher electricity bills. As the demand for electricity increases, it is important to educate residents that they are on a price plan tariff that benefits them and the grid to stay in control of costs. Electric Ireland offers two separate tariffs for electricity, a time-of-use plan for smart meters in which different rates are charged based on the time of the day and the standard flat tariff for standard meters where the rate price does not change [4]. A consumer on a time-of use plan should be aware of the three distinct bands, Peak (5 p.m.–7 p.m.: most expensive), Day (8 a.m.–5 p.m. and 7 p.m.–11 p.m.) and Night (11 p.m.–8 a.m.: least expensive) to manage their energy consumption and costs effectively. Peak electricity usage occurs between 5 p.m. and 7 p.m. daily. If residents can reduce their use of energy-intensive items during these hours, it could significantly alleviate pressure on the grid.[5] and making cost savings in return. The current standard smart tariff rates with Electric Ireland [6] is shown in Table 1. The first-year cost of €1858 is the estimated annual bill based on a household’s annual average consumption of 4200 kwh. Standard Smart Tariff (prices valid as of 6th Oct 2023). There have been limited studies in IoT for electricity household monitoring in real time using a public cloud provider. Related work showed data which is usually stored locally or via a phone app instead of the public cloud, or the data is not captured within reasonable time intervals to make accurate predictions. A major gap in the existing research is the lack of emphasis on monitoring household energy consumption in relation to external weather temperatures. With the increased demand for outside heat pumps it is significant that outside temperatures can be accurately reflected in addition to tracked energy usage1. This will make for useful insights into any energy spikes in which weather temperatures dropped considerably. Research into energy consumption monitoring has become increasingly sophisticated with the integration of IoT technologies and the development of specialised testbeds. One significant area of focus is the deployment of IoT devices within testbeds to monitor real-time energy usage in residential, industrial, and urban settings [7]. For instance, the Smart Energy and Environment Testbed at the University of Strathclyde uses IoT to collect energy data from multiple sources, enabling detailed analysis of consumption patterns and efficiency strategies. Similarly, the Testbed for Industrial IoT Applications developed by researchers at the Technical University of Munich focuses on optimizing energy use in manufacturing processes through IoT sensors and real-time data analytics [8]. Moreover, energy monitoring testbeds have been employed in smart grid applications, where they assess the impact of renewable energy sources and demand response programs. The FlexGrid testbed, for instance, allows researchers to simulate and analyze the integration of solar and wind energy into existing grid systems, studying the effects on stability and consumption [9]. Academic institutions have also contributed to this field by establishing testbeds that facilitate research on energy-efficient building designs. The Building Energy and Environmental Systems Laboratory at Syracuse University uses a combination of advanced sensors and simulation tools to study and improve building energy performance, focusing on heating, ventilation, and air conditioning systems [10]. The management of energy consumption faces several new challenges today, primarily due to the integration of renewable energy sources. With an increasing reliance on intermittent sources like solar and wind, the task of balancing the power grid in real-time grows more complex. Furthermore, the energy landscape is witnessing a significant shift towards decentralization. The emergence of microgrids, home solar installations, and localized energy systems requires advanced management tools to coordinate the activities of numerous, small-scale energy producers and consumers [3]. The surge in electric vehicle (EV) usage also contributes to these complexities by adding a substantial load to the grid. To accommodate this, smart charging solutions and better grid integration are necessary to avoid extensive infrastructure enhancements. Additionally, much of the existing energy infrastructure is outdated and not equipped to handle modern energy dynamics, necessitating crucial upgrades and smart technology integration. Moreover, the slow adaptation of regulatory frameworks and market mechanisms to technological advancements poses further obstacles to implementing new energy management strategies [6]. To surpass traditional energy management approaches, several innovative strategies are essential. Advanced predictive analytics utilize AI and machine learning to enhance the accuracy of predicting energy demand and supply, crucial for integrating renewable sources. This technique often involves the use of weather forecasting, consumption pattern analysis, and predictive maintenance for infrastructure. Innovations in energy storage technologies, such as improved batteries or alternative methods like pumped hydro and compressed air, are key in managing the intermittency challenges of renewable energy [5]. Enhancing demand response technologies can enable consumers to adjust their energy usage in response to real-time pricing and grid needs, with the aid of IoT devices and smart home systems. This paper will aim to address any gap in which household energy can be logged instantly in real time and evaluated using the public cloud, whilst taking into consideration the weather conditions.
Bands
Unit Price
Day 08.00–23.00
44.51c per KW (excludeing Peak: 17.00–19.00)
Night: 23.00–08.00
23.39c per KW
Peak: 17.00–19.00
47.46C per KW
First Year Cost
€1858
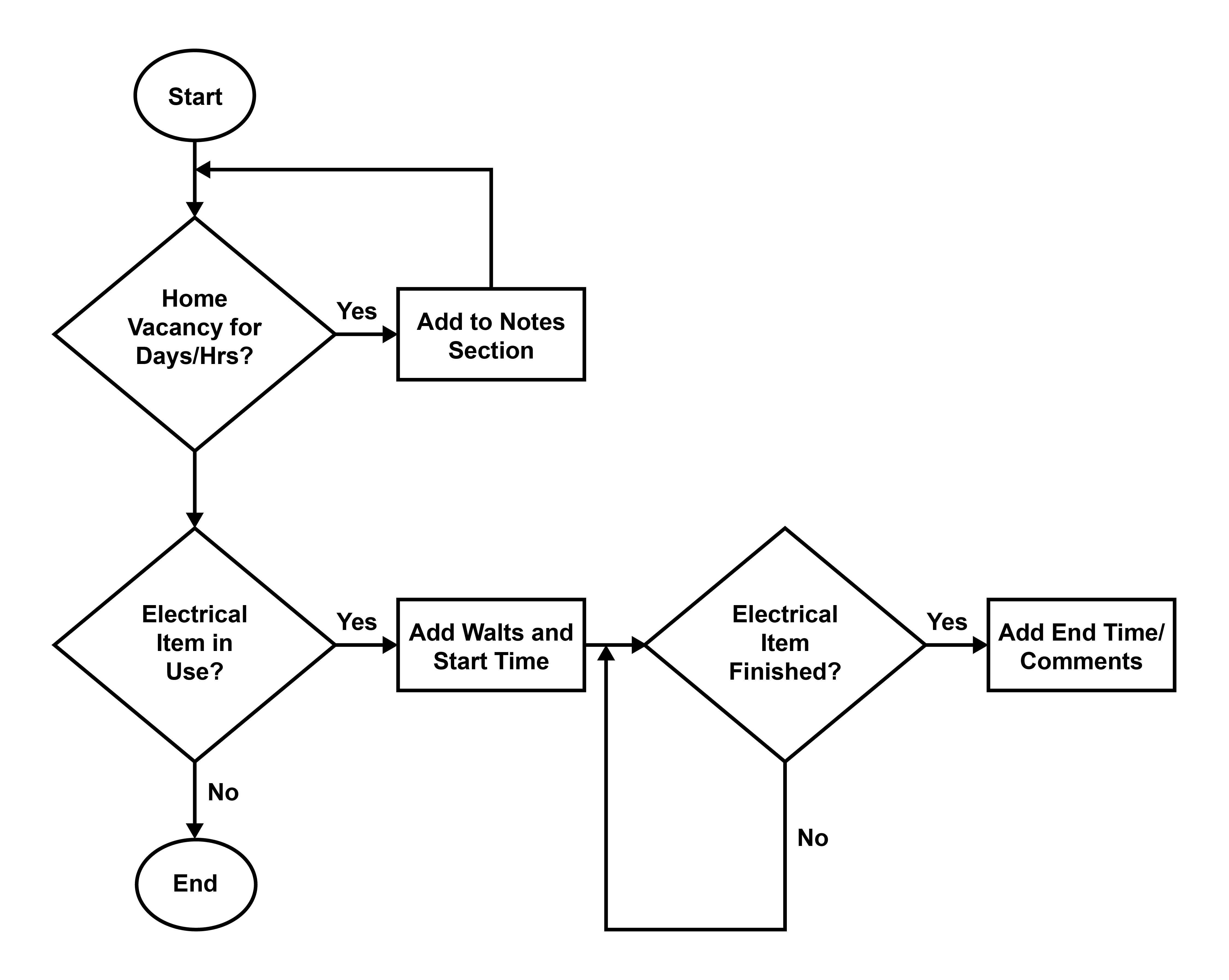
The research of this project involved identifying the hardware and software for implementation of the IoT household energy monitoring platform for Household A and Household B. Additionally, a household resident facilitated the observation of electricity usage during the 7-day assessment by manually recording daily electricity usage on a paper form template. This section will conclude with an overall architecture of the Azure IoT household energy monitoring platform and configuration of the hardware devices used. 2.1. Electrical Appliance Paper Form Logging The manual logging on paper of electrical items was documented accordingly by the residents of Household A and Household B. This data form was subsequently correlated with the household energy consumption readings in the public cloud for further evaluation and insights. The flowchart diagram of a participant using the paper form for recording household energy is shown in Figure 1. The household energy form template shown in Figure 2 was made available to the residents of each household before the energy monitoring assessment began. The start time, end time and watts unit will be logged by the household residents for all known electrical items in use. Additionally, the comments section can be used by a resident to document when a household was vacant for any prolonged period to facilitate overall analysis on household energy monitoring. 2.2. Hardware Windows Laptop and USB C Card Reader: A Windows laptop was used in this project. The laptop had no reader for a MicroSD card, where a USB C Card reader was subsequently used for some prerequisite initial checks on configuration of a Raspberry Pi. Household Electricity Meter Cabinet: Household electricity meters that emitted a flashing LED in response to energy consumption were considered in this project. Frient Electricity Meter Interface 2: A Zigbee device which was mounted to the electricity meter cabinet of a household. It counts the frequency of LED pulse readings from the meter cabinet to track energy consumption. Raspberry Pi 4 Model B Starter Kit: A Pi was setup as an IoT device for receiving household electricity energy readings before being transmitted to the public cloud. Sonoff Zigbee 3.0 Dongle Plus: The dongle was used on the Raspberry Pi as a Zigbee adapter to pair with the Frient Electricity Meter Interface 2 device for publishing the household electricity readings. 2.3. Software Raspberry Pi OS: The Raspberry Pi starter kit included a MicroSD 32GB card which had the OS already pre-installed. SSH Client: Putty was used on the Windows laptop to connect remotely to the Raspberry Pi. Scripting Language for Cloud Integration: Python offers strong support in IoT and it was used with MQTT for the transmission of the energy readings to the public cloud. Azure Account for Cloud Services: Azure was the preferred cloud platform to deliver the artefact for the monitoring of household energy. 2.4. Architecture of the Azure IoT Platform In this paper, the development and evaluation of a cloud based IoT electricity consumption monitoring platform for a residential household has been proposed. The hardware and software have been identified and the overall architecture of the Azure IoT household energy monitoring platform is shown in Figure 3 [11]. The flow of the architecture in Figure 3 is detailed below for steps [1,2,3,4,5,6,7,8,9]: 


2.5. Configuration of the Hardware
The setup of the meter cabinets for both Household A and Household B is shown in Figure 4, each fitted with the Frient Electricity Meter Interface 2 device [12,13]. The device is battery operated, does not need connecting to any meter ports, requires no wiring and does not require access to any meter seal departments. The meter cabinets supported a flashing LED of 1000 imp/kWh which is also the default imp/kWh configuration on the Frient device. The device contains an LED magnetic probe with a pulse sensor which was easily mounted to the flashing LED on the meter cabinets to capture household energy consumption. Household A configuration was completed first for energy monitoring for 7 days. Upon completion of Household A, the same Frient device was then moved and configured on Household B for 7 days of energy monitoring.

The Raspberry Pi 4 and Zigbee 3.0 USB Dongle configuration is shown in Figure 5. To simplify the setup in Household B an ethernet cable was used for Raspberry Pi connectivity to the Internet.

The assessment for electricity household monitoring for Household A began at 00:00 a.m. on November 15th and ended at 23:59 p.m. on November 21st. The assessment for Household B began at 00:22 a.m. on November 27th and ended at 23:59 p.m. on December 2nd. This provided 7 full days in which energy monitoring was completed in each household. The manual logging on paper of electrical items was recorded accordingly by the residents of Household A and Household B during this period. The completed forms of each household for Day 1 of the assessment are shown in Figure 6. Using Power BI, the 7 days of energy consumption and weather temperatures in Household A and Household B are shown in Figure 7. Household A used a combined 195.20 kWh during the full 7 days (Nov 15th–Nov 21st). Household B used a combined 50.72 kWh during the full 7 days (Nov 27th–Dec 3rd). From the visualization the light blue colour represents the energy kWh, and the dark blue colour represents the average weather temperature. An additional view showing the overall day by day energy consumption and weather temperatures across each hour of the day was also created. Figure 8 shows the findings on this view on the last day of energy monitoring in both households. All hourly energy consumption logging history can be viewed in Power BI by clicking on any given hour to further analyse the power wattage or energy usage on electrical appliances. The highest electrical appliance wattage utilized in Household A was the kettle of 2520–3000 watts. The kettle was switched on at 10:52 a.m. and completed at 10:53 a.m. on Day 1 in Household A (per the completed energy form in Figure 6). The live energy consumption logging for this is now shown in Figure 9. As illustrated in Figure 9 the power wattage in Household A had increased from 425 within a few seconds to 2888, and at its peak showed 2910 when the kettle had just finished boiling. It is also evident from the kettle energy readings that when energy consumption is relatively low, the pulse sensor captures readings every 5 to 30 seconds due to the infrequent flashing of the LED. However, during sudden spikes in energy consumption, readings are captured every 5 seconds to account for the increased frequency of LED pulses. The accumulated energy kWh had increased from 1048.05 to 1048.11 using the kettle in Household A in only around 1 minute and 20 seconds.



The monitoring of energy consumption in Household A and Household B will now be evaluated taking into consideration the appliance usage, household occupancy and vacancy, heating systems and outside weather temperatures. Emphasis will be placed on the energy paper form template logging of electrical items (see Figure 2 previously) by the residents of both households to help provide some clarity on overall energy consumption. 4.1. Heating System Energy Consumption In Household A, the heating system is heavily reliant on electricity as it is operated using a heat pump. It is significant that consideration was given to the energy kWh that the heat pump used during the 7 days of energy monitoring. In household A, the heat pump is configured to run 24/7 which will depend largely on outside weather temperatures and the set room temperature in the household. The temperature in Household A is set to a constant 22.5 °C for space heating. The current consumed energy kWh readings from the heat pump were noted just after midnight each day during the 7-day assessment in Household A as shown in Figure 10. The heat pump used a combined total of 113 kWh energy (317 kWh–204 kWh = 113 kWh) during the 7 days for space heating and domestic hot water as illustrated in Figure 10. The outside weather temperatures in Household A on Day 2 and Day 3 only averaged 3.2 °C per day (see Figure 7 previously) and both days were extremely cold. The dip in weather temperatures during the colder spell on these days contributed largely to the spike in energy readings in Household A, where a combined 49 kWh (28 kWh + 21 kWh) was consumed by the heat pump alone, across the two days as shown in Figure 10. Temperatures plummeted to as low as −1.3 °C at 7 a.m. on November 17th as the heat pump operated at a higher intensity throughout the day to keep Household A at a comfortable temperature. Frost had also formed on the coils of the heat pump on this day and a defrost cycle was running to minimize any further frost forming to maintain efficiency in the heat pump unit. In Household B the type of heating system is oil fired. The energy monitoring platform showed relatively low energy consumption of around 200 watts when the heating system was in use. Household B used the oil heating every day during the assessment, including a 4-hour heating cycle on December 2nd when outside temperatures that day were as low as −4.0 °C. The biggest outlay for heating in Household B is the cost of the fossil fuel itself. 4.2. Domestic Use Energy Consumption The domestic energy consumption usage for both households during the 7-day assessment is shown in Table 2. These results are based on the findings of electrical appliances with the highest wattage in use for a prolonged period as logged by each household resident using the energy paper form template (see Figure 2 previously). The timings have been categorized into the time bands of day/night/peak which are commonly used by energy providers to set pricing based on the time of the day. The findings in Table 2 with the highest wattage will now be assessed below in addition to some low wattage items that were in use including computers and outdoor lighting. 4.3. Computer Household A: There were three computers used across the 7 days. The computers had a combined 7.39kWh energy usage during the assessment, which is relatively low, due to the low wattage involved during the computer charging cycles. Household B: There was no record of any computers in use. 4.4. Dishwasher Household A: There were 4 dishwasher cycles for the full week. Household B: There was only 1 dishwasher cycle for the full week. 4.5. Dryer Household A: There were 7 occurrences of clothes dryer cycles. Household B: There were 2 cycles for the full week. 4.6. Home Cooking Household A: There were 4 occurrences of the oven in use for the full week. Additionally, an induction hob was in use on 4 separate occurrences for home cooking. Household B: There was only 1 occurrence for the oven being used during the full week. There was no induction hob noted but consideration needs to be given if the household has gas cooking which would be additional expense for a resident. Domestic use energy consumption timings in Household A and B. 4.7. Home Heating Household A: The household has a heat pump which is setup to run 24/7. Households with heat pumps typically do not require any other source of heating when designed to run 24/7 as they maintain a constant temperature for space heating and domestic hot water. Similar to an electric vehicle, a heat pump is extremely eco-friendly by reducing carbon emissions. An electric fire was noted in use in Household A and although it shows high wattage, it does not provide any heat output which gives an indication of it being used solely for visual appeal. Household B: The household has oil heating which was used every day. The findings showed that power consumption is low with oil fired heating when compared to a heat pump in Household A. However, the extra expense on purchasing fossil fuels in Household B needs to be considered. In addition to this a household with oil fired heating will possibly have an open fire or stove as source of heating backup, again this is extra expenditure on purchasing fuel. 4.8. Outside Lighting Household A: The outside lighting in Household A was 250 watts, which is controlled by a timer turning on at 4:56 p.m. and turning off again at 11:56 p.m. The lights were on the timer daily for the full 7 days of the energy monitoring assessment. This appears to be a relatively low wattage of 250 per day, however this is 7 continuous hours of energy consumption and is the equivalent of 1.75 kWh (250 watts × 7 hrs/1000 watts) per day for Household A. This is 12.25 kWh (1.75 kWh × 7 days) total overall energy consumption for outside lighting alone. Household B: The lighting was 180 watts, and it was switched on across 5 days of the week at different times. 4.9. Shower Household A: The household has power showers instead of electric showers. There were 4 occurrences of power showers taken during the 7 days. It was observed that although the power showers use very little energy of around 200 watts based on the energy power readings, it does additionally enforce the heat pump to kick in for topping up of the domestic hot water. Household B: The highest electrical appliance wattage utilized in the household was the electric shower at 8000 watts and it was used 6 times across the 7 days. It was noted on Day 7 the electric shower was switched on at 4:22 p.m. and completed at 4:31 p.m. The power wattage had increased from 442 within several seconds to 8955. The electric shower in only 9 minutes had consumed 1.30 kWh out of the 1.74 kWh energy used in Household A between 4 p.m.–5 p.m. 4.10. Washing Machine Household A: There were 6 washing cycles for the full week. Household B: There were 5 washing cycles for the full week. The appliance in Household B has a noticeable higher wattage of 2200 than the one utilized in Household A at 1500 watts. The overall heat pump and the house energy consumption readings in Household A were correlated to gain a better understanding of kWh usage. It was noted based on these findings that: The overall energy consumed over 7 days was 195.20 kWh (see Figure 7 previously). The overall heat pump energy consumed over 7 days was 113 kWh (see Figure 10 previously). The overall calculated difference was 82.20 kWh (195.20 kWh − 113 kWh = 82.20 kWh), which is energy usage consumed solely by electrical appliances other than the heat pump during the 7 days. Household A is currently on a smart Home Electric+ Night Boost tariff plan as shown in Table 3. The peak hours of 5 p.m.–7 p.m. are not applicable in this plan, and it has an additional cheaper night boost rate of 12.65c applied between 2 a.m.–4 a.m. The tariff is very much suited for energy consumption later at night or very early morning (23 p.m.–8 a.m.) for cost savings with a unit price of only 21.55c. The unit price of 43.68c is double in cost and it applies to any energy usage between 8 a.m.–23 p.m. Home Electric+ Night Boost (Prices valid as of 6th Oct 2023) [14]. Consideration will now be given to determine if this plan is best suited based on energy consumption logged by the household resident. Based on the timings of Household A, there are some noticeable actions that could be made by the household to observe energy costs. The findings from the manual paper logging showed that on average one of the computers is on charge from 6am-4pm daily excluding Friday and on weekends. With resident activity in the household from at least 6am, appliances with high wattage such as dishwasher, dryer or washing machine could be switched on accordingly to avail of the 21.55c unit cost between 23 p.m.–8 a.m., as opposed to the 43.68c cost between 8 a.m.–23 p.m. The dishwasher was used 4 times (see Table 2 previously), all of which ran between the times of 8 a.m.–23 p.m. which is the most expensive time for energy consumption on the tariff. On two of these occurrences, they were run late evening around 5 p.m., which could easily have been delayed and run later that night at 23 p.m. or the following morning before 8 a.m. to maximize savings. The dishwasher was run on one of the mornings at 8:15 a.m., again ideally this could have been run before 8 a.m. or alternatively at 23 p.m. the previous day. One of the TVs in Household A was switched on to at least 23 p.m. on 5 days out of the 7. Again, with resident activity in the household until at least 23 p.m. during these 5 days, the dishwasher could have been switched on then instead of the next morning at 8:15 a.m. The washing machine was used on 6 occurrences, 3 of which were running after 8am during the most expensive time of the day (see Table 2 previously). Ideally, if the washing machine is run after 11 p.m., the dryer can be used the following morning up to 8 a.m., as both appliances are generally dependent on each other. Availing of the cheaper 23:00 p.m.–08:00 a.m. and 02:00 a.m.–04:00 a.m. unit rates is working favourably and is more economical for running of the heat pump. The heat pump consumed 113 kWh and the house energy monitoring platform analysis findings are:
Household A
Appliance
Day (8 a.m.–11 p.m.)
Expensive band
(depending on
tariff chosen)
Night (11 p.m.–8 a.m.)
Cheapest band
(depending on
tariff chosen)
Peak (5 p.m.–7 p.m.)
Most Expensive band
(depending on
tariff chosen)
Dryer
(2300 Watts)2:16 p.m.–2:56 p.m. (Nov 17th)
3:22 p.m.–4:02 p.m. (Nov 17th)
8:51 a.m.–9:03 a.m. (Nov 18th)
8:14 a.m.–8:26 a.m. (Nov 19th)7:32 a.m.–7:44 a.m. (Nov 15th)
7:23 a.m.–7:35 a.m. (Nov 17th)
7:15 a.m.–7:27 a.m. (Nov 21st)
Induction Hob (1000–2500 Watts)
1:09 p.m.–1:14 p.m. (Nov 15th)
2:27 p.m.–2:40 p.m. (Nov 17th)
1:08 p.m.–1:30 p.m. (Nov 20th)
1:03 p.m.–1:31 p.m. (Nov 21st)
Oven
(2000 Watts)12:56 p.m.–1:07 p.m. (Nov 15th)
3:08 p.m.–3:38 p.m. (Nov 16th)
1:09 p.m.–1:24 p.m. (Nov 20th)
6:24 p.m.–6:52 p.m. (Nov 16th)
Dishwasher (1800–2100 Watts)
8:15 a.m.–9:13 a.m. (Nov 17th)
11:31 a.m.–12:29 p.m. (Nov 18th)
5:37 p.m.–6:35 p.m. (Nov 15th)
5:30 p.m.–6:28 p.m. (Nov 20th)
Wash Machine (1500 Watts)
1:42 p.m.–2:26 p.m. (Nov 15th)
12:10 p.m.–12:54 p.m. (Nov 16th)
7:23 a.m.–8:07 a.m. (Nov 17th)8:51 a.m.–9:35 a.m. (Nov 18th)
8:22 a.m.–9:06 a.m. (Nov 20th)
7:16 a.m.–8:00 a.m. (Nov 21st)
Household B
Appliance
Day (8 a.m.–11 p.m.)
Expensive band
(depending on
tariff chosen)
Night (11 p.m.–8 a.m.)
Cheapest band
(depending on
tariff chosen)
Peak (5 p.m.–7 p.m.)
Most Expensive band
(depending on
tariff chosen)
Electric Shower (8000 Watts)
8:40 a.m.–8:45 a.m. (Nov 28th)
7:56 p.m.–8:03 p.m. (Nov 29th)
11:09 a.m.–11:12 a.m. (Nov 30th)
8:03 p.m.–8:07 p.m. (Dec 1st)
4:22 p.m.–4:31 p.m. (Dec 3rd)7:55 a.m.–7:57 a.m. (Nov 27th)
Dryer
(2700 Watts)8:52 a.m.–9:30 a.m. (Nov 28th)
6:00 p.m.–6:40 p.m. (Nov 28th)
Oven
(2000 Watts)
5:35 p.m.–6:00 p.m. (Nov 28th)
Wash Machine (2200 Watts)
8:02 a.m.–9:00 a.m. (Nov 27th)
2:45 p.m.–3:40 p.m. (Nov 28th)
4:30 p.m.–5:30 p.m. (Nov 28th)
9:26 a.m.–10:12 a.m. (Nov 30th)
9:41 a.m.–10:25 a.m. (Dec 1st)
Dishwasher (2000 Watts)
9:31 a.m.–10:00 a.m. (Nov 30th)
Bands
Unit Price
Day 08.00–23.00
43.68c per KW
Night: 23.00–08.00
21.55c per KW
Night Boost: 02.00–04.00
12.65C per KW
First Year Cost
€1861
It is important to note that despite the heat pump using less kWh on the night rate (as its 9 hours out of 24 hours), all energy consumed between 11 p.m.–8 a.m. is only 21.55c which is still a significant saving over using any energy between 8 a.m.–11 p.m. at 43.68c. Furthermore, availing of the night boost between 2 a.m.–4 a.m. offers an additional reduced rate of 12.65c.
During the 7 days the household was only vacant twice for any prolonged period which was on a weekend. November 19th showed the lowest daily energy consumption of 8.23 kWh across the 7 days where the household was vacant for over 4 hours:
Electric Ireland also offers a Home Electric+ Weekender smart plan [6]. This plan offers free electricity by choice, either a Saturday or Sunday. Table 2 showed that the dryer and washing machine were used a combined 13 times during the 7 days in Household A. Trying to manage this workload on a weekend day when the house is already vacant (Nov 18th and Nov 19th as above) would not be a viable option, or switching to this plan based on the overall analysis of Household A.
Analysis showed that Day 2 consumed the most energy of 12.56 kWh across the 7 days. All other days consumed between 4.82 kWh–7.38 kWh (see Figure 7). The Day 2 spike in energy readings is largely due to the dryer, oven, washing machine and electric shower all being used on that day. To put this into perspective, the oven and dryer were only used on this day across the 7 days.
Table 2 showed that energy consumption appears to be highest in Household B in the 8 a.m.–11 p.m. time band, when costing is typically expensive. However, Household B has not opted into a smart plan and instead is currently on a standard 24-hour flat rate tariff of 39.70c with the same unit price active at any time of the day.
It is recommended that Household B should consider opting into a smart tariff plan to benefit of lower unit rates. The Home Electric+ Night Boost smart tariff (see Table 3 previously) is an attractive option based on analysis of the energy loggings. It has a higher day rate of 43.68c between 8 a.m.–11 p.m., however this could be offset by making use of the 21.55c unit price between 11 p.m.–8 a.m.
It was noted below during the 7 days the household was vacant on several occasions during the day for a prolonged period. This offers further encouragement to avail of a higher day rate when the house is already vacant:
Resident activity in Household B is evident from at least before 8 a.m., as the home oil heating was turned on five separate mornings. Furthermore, the TV was switched on until at least 11 p.m. on several days which gives opportunity to make use of the 21.55c unit price between 11 p.m.–8 a.m. for any appliances that have higher energy consumption.
The oven and dishwasher which are of higher wattage were only in use once each in the 7-day assessment (see Table 2 previously) and could be scheduled accordingly to avail of the more inexpensive unit rate. There were 6 electric showers taken, 3 of which were early morning before 9 a.m. (see Table 2 previously). With each shower consuming the most wattage in the household, it gives importance to consider the most economical unit price before 8 a.m.
This paper aimed to address the gap in which energy usage can be logged instantly from a household electricity meter cabinet and evaluated using a cloud based IoT platform solution. The household energy monitoring platform has provided insights into Household A and Household B energy consumption over a 7-day period. Household A consumed 195.20 kWh (113 kWh − heat pump, 82.20 kWh − domestic use) energy during the full 7 days, whereas Household B consumed 50.72 kWh. Both households now have a historic graphical view of all energy consumed per day and hour and can additionally drill down into each individual minute to further analysis the power wattage or energy usage on electrical appliances. The weather temperature readings also give further insights into overall energy consumption, which showed significant energy spikes in colder weather for the heat pump in Household A. A household resident can assess overall energy consumption and keep in control of costs by ensuring that the energy supplier tariff plan chosen is tailored to their energy needs and usage habits. All energy readings and timings have been logged with recommendations provided considering the individual pricing tariffs which are available. A household resident with knowledge of their pricing tariff plan can significantly aid in moderating energy usage, leading to increased energy efficiency and more affordable living costs. This includes being informed of the different time bands (day/night/peak) as this will dictate costing. The Home Electric+ Night Boost tariff plan is the recommended choice for both households. Household A is already on this pricing plan; thus a household resident only needs to be mindful and adjust living habits accordingly based on the analysis completed to be energy efficient. Household B is not currently availing of any smart plan but can now assess the benefits of switching to a smart plan based on the energy patterns. This plan is also appealing for either household if an electric vehicle was present in the future, with the 12.65c unit price offering between 02:00 a.m.–04:00 a.m. which is the lowest unit rate in the market for Electric Ireland on a smart plan. Each household should now be further educated on the wattage usage on electrical appliances and what is consuming the most energy costs, assisted by the completed manual paper energy logging assessment. This may not have evident or given much consideration before each household was initially assessed in this paper. It’s also noteworthy that phasing out fossil fuels like oil is central to rectifying the global warming crisis and that Household B will need to adapt accordingly to address climate change by 2030 in reducing carbon emissions. Ultimately, the study underscores the potential for significant cost savings and environmental benefits by adjusting habits, such as using high-energy appliances during cheaper rate periods and maximizing the use of renewable energy sources. The platform also highlighted the importance of adapting to more energy-efficient technologies and practices, such as transitioning from oil heating to electric solutions like heat pumps, which although initially more costly in energy terms, can offer long-term savings and reduce carbon footprints. In conclusion, the early results from this study suggest that real-time monitoring and smart management of energy consumption can lead to more informed decisions that not only save costs, but also contribute to a more sustainable energy use strategy. The study points towards the need for continued innovation in IoT and cloud-based technologies to further enhance these capabilities.
IoT - Internet of Things EV - Electric Vehicle SSH - Secure Shell MQTT - Message Queuing Telemetry Transport API - Application Programming Interface LED - Light Emitting Diode Pi - Raspberry Pi (in the context of the devices used) KW - Kilowatt kWh - Kilowatt hour DB - Database (referring to Cosmos DB)
D.C. helped with data curation, investigation, methodology, programming, writing of original draft & validation. W.F. helped with conceptualization, formal analysis, resources, project administration, supervision and writing of original draft. K.C. helped with project administration and writing, review and editing of final manuscript.
No external funding was received for this research.
All datasets analyzed or generated during the study are available on request to the lead author.
Not applicable.
The authors declare no conflicts of interest regarding this manuscript.
The paper was authored by three named authors. No AI was used in the research or manuscript.
[1] G. MonaghanG. Monaghan, "Ireland to Boost Electric Vehicle Infrastructure Amidst Grid Pressures" Available online: https://www.pinsentmasons.com/out-law/news/ireland-electric-vehicle-infrastructure-grid-pressures. (accessed on 13 April 2020)
[2] C. WestonC. Weston, "Revealed: How Irish Households Are Being Charged the Highest Prices in Europe for Electricity" Available online: https://www.independent.ie/business/personal-finance/revealed-how-irish-households-are-being-charged-the-highest-prices-in-europe-for-electricity/a643287541.html. (accessed on 13 April 2020)
[3] K. Maaskant, T. BogaertK. Maaskant, T. Bogaert, "Weathering the Storm: EU Responses to the 2022 Energy Crisis" Available online: https://www.teneo.com/weathering-the-storm-eu-responses-to-the-2022-energy-crisis/. (accessed on 13 April 2020)
[4] E. NevinE. Nevin, "Some Customers Shouldn’t Use Electricity from 5 p.m. to 7 p.m. to Avoid Peak Rates" Available online: https://www.dublinlive.ie/news/electric-ireland-reveal-exact-two-25288990. (accessed on 13 April 2020)
[5] L. LukoschekL. Lukoschek, "" Help ESB Networks Reduce Pressure on the Grid This Winter Available online: https://www.ev.energy/blog/help-esb-networks-reduce-pressure-on-the-grid-this-winter. (accessed on 13 April 2020)
[6] M. Heidarpanah, F. Hooshyaripor, M. Fazeli, "Daily electricity price forecasting using artificial intelligence models in the Iranian electricity market" Energy, vol. 263, p. 126011, 2023. [Crossref]
[7] M.A. Al-Garadi, A. Mohamed, A.K. Al-Ali, X. Du, I. Ali, M. Guizani, "A survey of machine and deep learning methods for internet of things (IoT) security" IEEE Commun. Surv. Tutor., vol. 22, pp. 1646-1685, 2020. [Crossref]
[8] I. Khan, F. Belqasmi, R. Glitho, N. Crespi, M. Morrow, P. Polakos, "Wireless sensor network virtualization: A survey" IEEE Commun. Surv. Tutor., vol. 18, pp. 553-576, 2015. [Crossref]
[9] Y. Zhang, J. Ren, J. Liu, C. Xu, H. Guo, Y. Liu, "A survey on emerging computing paradigms for big data" Chin. J. Electron., vol. 26, pp. 1-12, 2017. [Crossref]
[10] I. Lee, K. Lee, "The Internet of Things (IoT): Applications, investments, and challenges for enterprises" Bus. Horiz., vol. 58, pp. 431-440, 2015. [Crossref]
[11] J. Idziorek, A. Keyes, C. Lazier, S. Perianayagam, P. Ramanathan, J.C. Sorenson, et al., "Distributed Transactions at Scale in Amazon {DynamoDB}," in Proceedings of the 2023 USENIX Annual Technical Conference (USENIX ATC 23), 10–12 July 2023, Boston, MA, USA, pp. 705-717.
[12] R. Li, W. Zhang, L. Wu, Y. Tang, X. Xie, "ZPA: A Smart Home Privacy Analysis System Based on ZigBee Encrypted Traffic" Wirel. Commun. Mob. Comput., vol. 2023, p. 6731783, 2023. [Crossref]
[13] N. Damianakis, C. Mouli GR, P. Bauer, Y. Yu, "Assessing the grid impact of Electric Vehicles, Heat Pumps & PV generation in Dutch LV distribution grids" Appl. Energy, vol. 352, p. 121878, 2023.
[14] M.A. Azman, R. RahmanM.A. Azman, R. Rahman, "A Real-Time Energy Consumption and Monitoring for Domestic Houses by using Internet of Things Approach" Available online: https://penerbit.uthm.edu.my/periodicals/index.php/eeee/article/view/8648/2810. (accessed on 13 April 2020)
Disclaimer/Publisher’s Note: The views expressed in this article are those of the author(s) and do not necessarily reflect the views of the publisher or editors. The publisher and editors assume no responsibility for any injury or damage resulting from the use of information contained herein.
We use cookies to improve your experience on our site. By continuing to use our site, you accept our use of cookies. Learn more